
“金蒂”服务是我们品牌根据自身的产品类型和品牌文化,
结合现代先进的服务标准和服务流程推出的一套服务体系。我们力求以先进的服务理念和完善的服务体系,
保障我们的服务质量和效率,致力为用户提供方便快捷、高效可靠的五星级家居配套服务。
信守承诺:言出必行、说到做到
客户至上:以客户需求为中心,专注为客户提供全程完善的家居配套解决方案。





全国统一服务电话:400-6363-718

1

根据客户定单检查产品型号、规格、颜色、数量、配件齐全,并检验产品有无质量问题,在确认产品及配件全部到齐、产品无质量问题后方可与客户预约配送。
2

1、由配送中心客服人员和客户预约,应与顾客至少提前三天以上预约;
话术参考:“**先生/女士您好,我是我们的售后服务人员**,您购买的我们家具已经全部到货了,送货安装大约需要**时间,请问您这边什么时候方便我们上门送货安装呢?”同时要了解送货小区的电梯、楼道、入户门的尺寸等,提前做好准备,避免意外情况。最后确定送货时间(安装所需要时长),并告知客户安装人员的相关信息,可加微信发送,并发送配送安装流程说明。
3

送货前一日,由配送安排人员再次与客户确认客户信息,配送时间、地点无误后,安排次日的配送及安装工作;
4

物资准备:上门前必须着我们统一工作服,佩戴工作证,准备好安装工具、搬抬工具(搬运背带等)、备件、笔记本、手套、鞋套、地垫、卫生清扫工具(清洁剂、抹布、扫把簸箕、拖把、吸尘器等)、瓶装水、《我们安装施工指示牌》、收据和我们产品说明书、《产品配送单》和《配送满意度调查表》等物品。再带上小礼品,例:鲜花或碳包去味礼包等。
5

1、严格遵照送货要求,配合仓库装货人员根据客户《产品配送单》核对好货品信息后逐一清点装车,若出现送货产品不全时,需了解并详细记录缺货产品的规格、型号以及数量并及时向售后经理汇报。
6

1、根据《产品配送单》,货品装车后,送货安装服务人员应主动打电话与顾客联系,告知客户到达时间;严禁迟到或无故失约,若中途过程中出现特殊情况,送货安装服务人员必须提前与顾客联系并说明情况,同时向顾客表达歉意;如遇客户不接受时间调整,要及时反馈给负责人协调解决。
7

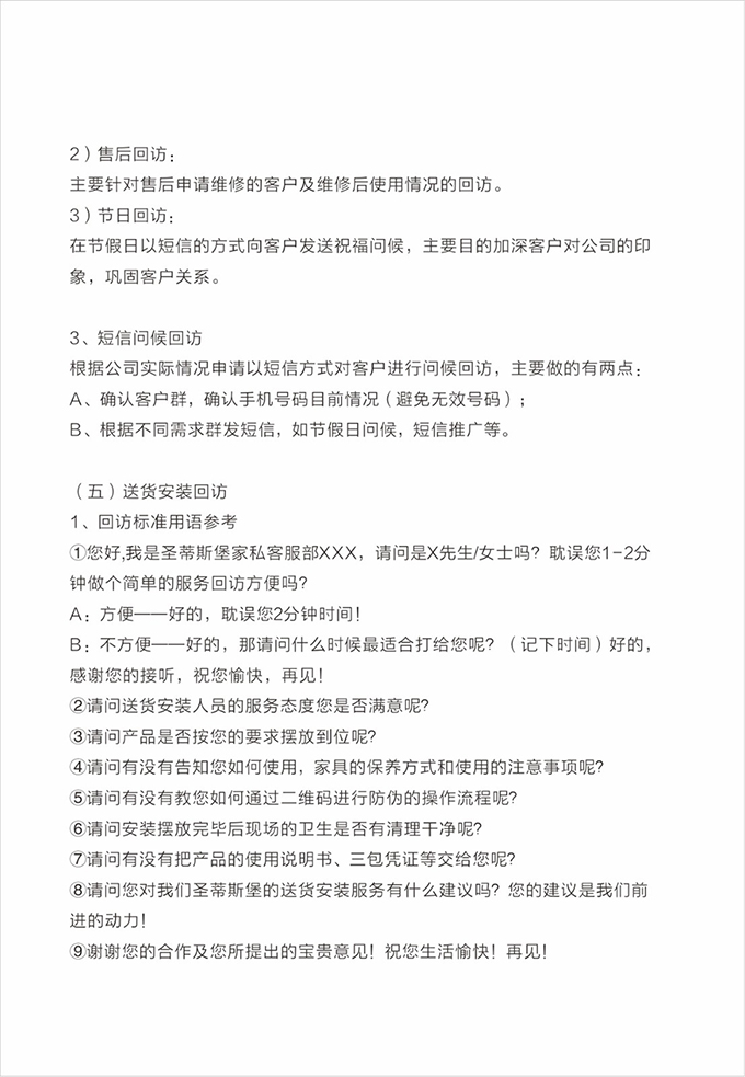
1、根据约定时间至少提前5分钟上门,送货安装服务人员到达客户所在小区或单元时需立即电话或微信通知客户;
话术参考:“**先生(女士)您好,我是我们家具配送人员,我们已经到达您所在的小区了”; 到达送货地点时,应由销售顾问先带着礼品上门,敲门时应面带微笑,有礼貌地询问:“请问这是**先生(女士)的家吗?”同时告知“您好!我是我们家具的售后服务人员**,这是我的工作证,给您送货来,这是给您带的礼物,祝贺您选购的我们家具正式来到新家”。
8

与客户沟通关于产品外包装拆卸等事宜(避免客户投诉产品无外包装,型号不对等问题)。话术参考:“请问家具的外包装您要自留还是需要我们帮您清理呢?”
9

1、搬运之前现在客户家门前放置《我们安装施工指示牌》,搬运和安装过程中避免发生碰撞和声响,控制说话声音以免惊扰客户家人或碰坏物品。送货安装服务人员在进入顾客家前,应穿上自备的鞋套。
10

在放置家具前把安放家具的位置用吸尘器打扫干净。
11

戴上白手套,按顾客要求把货物搬到指定位置,要求轻抬轻放,严禁在地板上拖、拉、推以免损伤顾客家物品。
12

1、征得客户同意后在客户指定地点进行产品安装,安装过程中将提前准备好的小地毯/地垫放置于地上,安装工具箱放于地垫上,不要在家具或地板上乱放,以免散落面板或地面上造成磨损。
13

1、在送货安装过程中,对顾客的物品要轻拿轻放,并将服务过程中产生的垃圾清理并随手带走;
14

所有家具安装完毕后,需要严格检査各部位安装情况,安装完毕后应进行自我验收,验收标准为:
●产品整体结构牢固,着地平衡,摇动时组件无松动,接缝严密,无明显缝隙(公差为1mm)。
●抽屉、桓门推拉顺畅,松紧合适,周边缝隙保持保持均匀;
●抽屉面、柜门应在同一水平上,对称协调,无擦边现象。
●镜面、玻璃柜门清洁,接头严密、牢固。
●五金、胶母位置准确,安装平整牢固,所在位置无锤印。
●安装好的五金件严实、方正、牢固,结合处无崩茬、歪扭和松动等现象存在。
15

产品安装过程中发现质量问题需立即记录产品型号、颜色、包装员号、质检员号、生产批号及时与售后经理联系,以便相关部门妥善处理。
16

产品安装确认无误后及时清理房间内因安装产生的垃圾并保持空气流畅,然后用干净的抹布将家具擦拭一遍,确保产品清洁,用吸尘器对安装环境进行清理,并对所有安装好的产品拍摄记录作为完工效果备案。
17

安装并检查完所有工作后,需与客户清点并确认产品,将所有带电源的家具插上电源,告知客户家具使用方法和功能及保养知识、注意事项等。所有带功能的产品需演示给客户看。例:
①所有家具的门板开合方式;
②折叠餐桌、折叠茶几的开收方式;
③灯光强弱调试方法;
④带隐藏收纳功能的产品展示(例:底座可翻开收纳的小皮凳);
⑤所有带灯光或隐藏灯带的开关位置及开关方式;
耐心解答客户提出的关于家具保养的提问,同时将我们产品使用说明书送给客户,尔后教客户如何扫描产品二维码进行防伪鉴定,请顾客对货物进行验收检查,然后正式签收《产品配送单》。
18

告别之前:告知客户我们全国免费服务电话(售后服务贴)以及保修方式,请客户在《产品配送单》上签名,并填写《配送满意度调查表》后,合影留念。
19

送货安装完毕后应及时把送货凭证交予售后部,并告知具体送货情况。
20

售后人员完成售后,将有客户签名的《产品配送单》《配送满意度调查表》交给店面经理。店面经理根据处理完成结果登记存档,并对客户进行回访,确定送货安装服务完成,并了解客户对公司整个服务过程的满意情况。






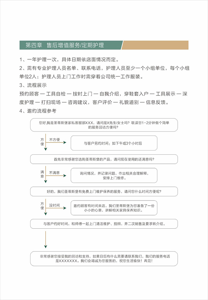
1

1、导购、店面、售后人员接到维修等售后问题来电时,第一时间先安抚好客户情绪,认真倾听客户的问题描述,并尽量问清存在的问题和故障现象,应详细记录顾客名字、联系电话、地址、商品型号、问题等信息,将这些信息登记于《售后服务跟踪单》上后,再次确认客户问题及诉求,看是否有遗漏,确认无误后回复客户多长时间给他答复;
话术参考:“您的诉求我们已经清楚了,我们将在两小时内联系您给您答复,感谢您的反馈,请您稍等。”
2

第一时间把《售后服务跟踪单》转交店长。店长在接到《售后服务跟踪单》后,在两个小时内,必须安排专人与顾客进行电话联系,安抚客户情绪,回应受理此问题,沟通上门维修时间后,安排维修人员上门处理问题。
3

维修人员上门维修处理问题上门前必须着我们统一工作服,佩戴上岗证并尽量携带维修处理过程中可能会使用到的工具和备用配件例:工具、备件、笔记本、手套、脚套、收据和《我们售后服务信息单》等物品。
4

必须按照客户约定,至少提前5分钟上门,见到客户时需自我介绍,并出示上岗证和名片,在进入顾客家前应穿上自备的鞋套。征得客户同意后开始维修,严禁乱收费。
5

在维修处理问题前应确认货品内部部件是否齐全,是否有人为破坏的痕迹;若有不符应立即跟顾客说明情况。服务过程中应主动向顾客解释出现异议,同时给顾客提出必要的建议和指导,耐心解答顾客的问题。
6

上门现场查看情况后,确定是补件或维修或返厂,并告知客户大概需要多久时间能够解决完问题并真诚地表示歉意。
7

现场修复完成后,请客户确认,在《我们售后服务信息单》上签字;不能现场修复时则必须跟客户说明清楚,征得客户同意后将产品带回处理或返厂处理,应开具相关收据交予顾客,并且登记备案;修理完毕后按照配送流程送到顾客家后应向顾客索回收据,并且请顾客在《我们售后服务信息单》签字。
8

产品处理完毕后必须一站式通检,指导客户使用,并将服务过程中产生的垃圾随手带走,家具维修完毕后,应用毛巾将家具擦拭一遍,确保产品清洁。
9

每次维修处理完后,维修处理人员应及时把维修处理结果和顾客反映告知售后服务主管。
并将有客户签名的售后跟踪单交给店长。店长根据处理完成结果登记存档,并对客户进行回访,确定售后处理完成,并了解客户对公司整个服务过程的满意情况。作为对维修处理人员的考核内容之一。




1

形象准备:工作时间内必须身着我们统一工作服或文化衫,一律不得穿便装、拖鞋,并保持农冠整洁,正确佩戴工作牌,留短发,胡须剃净,仪容仪表整洁,面带微笑,精神饱满,严禁奇装异服、口臭怪味、衣服脏乱、头发怪异、胡子拉碴、指甲修长等现象。
2

物品准备:准备好上门所需的安装工具、服务工具、配送及相关服务单。
3

心理准备:充分理解顾客信息,对上门的路线,时间要予充分考虑。按时上门,严禁迟到或无故失约,若中途出现特殊情况,必须提前与顾客联系,解释原因,并向顾客道歉。
4

见到顾客要微笑,主动问候并自我介绍,同时出示相关证件。
5

与客户交流时必须使用普通话,不得使用方言,多用“您、请”等礼貌用语。
6

进门后不要随意走动,应根据顾客的示意落座或指定地点进行维修安装,注意合乎顾客的环境要求。
7

安装要认真仔细,严格按照要求安装,严禁少装、漏装、不装或错装。
8

对客户礼貌真诚,对顾客提出的问题,若属于店内公开的范围,应逐条耐心解释回答,给予正面答复,语言应清晰、简练、肯定;禁止对客户搪塞、应付、不耐烦甚至恶语伤人教训,严禁顶撞客户;
9

对属于店内保密的范围,应委婉告之;对于自己无法解答的问题不要凭主观臆断回答,应该及时联系相关人员咨询回答,无法第一时间回答的问题,应该告诉客户回复的时间期限,请客户耐心等待回复。
10

送货人员必须本着“客户至上,服务第一”的服务宗旨,文明搬运(严禁野蛮搬运),礼貌服务,不论发生任何事情,都不得与用户发生争执。维修或安装时注意轻拿轻放,摆放物品要有次序,维修动作干净利落,不要丢三落四,或将物品碰翻、碰掉。
11

按要求认真填写服务记录单据并请顾客填写相应内容及签字,离开顾客处时除了与顾客本人告别外,还需要向有关负责人打招呼,询问是否还有其他问题,当得到顾客的满意允许后,方可离开。
12

维修处理人员应尽职尽责,不得随意碰触顾客的东西,不得拿、吃、喝、要顾客的物品,同时禁止在客户处抽烟、喝酒、吃饭、禁止收受客户的礼品和其它物品。
13

要爱护顾客家居或办公环境,不损坏其他物品。如需使用客户的物品(如工具、仪器)或搬动客户物品时必须事先征得客户同意。
14

严禁鼓动客户做投诉等不利于企业的事情。
